2025北京初三二模试题及答案汇总相关文章列表 – 北京北达教育竞技俱乐部网-北达中考复读学校 //www.cfjuqp.com/zhongkao 中考资讯门户网站 Thu, 05 Jun 2025 03:25:32 +0000 zh-Hans hourly 1 https://wordpress.org/?v=6.7.2 //www.cfjuqp.com/zhongkao/wp-content/uploads/sites/5/2022/01/cropped-1641955591-2022-01-1289-32x32.png 2025北京初三二模试题及答案汇总相关文章列表 – 北京北达教育竞技俱乐部网-北达中考复读学校 //www.cfjuqp.com/zhongkao 32 32 2025东城初三二模道法试题及答案 //www.cfjuqp.com/zhongkao/90342.html Thu, 05 Jun 2025 03:25:32 +0000 //www.cfjuqp.com/zhongkao/?p=90342 2025北京各区初三二模已陆续开始,北达教研组整理了2025东城初三二模道法试题及答案,分享给大家。


2025北达中考复读全日制,应届生全日制,外地回京全日制采取择优录取原则。咨询电话:400-6168-182    010-62526900


试题预览:

试题下载:http://365.beijing518.com/12468.html

]]>
2025东城初三二模物理试题 //www.cfjuqp.com/zhongkao/90338.html Thu, 05 Jun 2025 03:23:15 +0000 //www.cfjuqp.com/zhongkao/?p=90338 2025北京各区初三二模已陆续开始,北达教研组整理了2025东城初三二模物理试题,分享给大家。


2025北达中考复读全日制,应届生全日制,外地回京全日制采取择优录取原则。咨询电话:400-6168-182    010-62526900


试题预览:

试题下载:http://365.beijing518.com/12468.html

]]>
北京东城2025初三二模英语试题及答案 //www.cfjuqp.com/zhongkao/90334.html Thu, 05 Jun 2025 03:20:53 +0000 //www.cfjuqp.com/zhongkao/?p=90334 2025北京各区初三二模已陆续开始,北达教研组整理了北京东城2025初三二模英语试题及答案,分享给大家。


2025北达中考复读全日制,应届生全日制,外地回京全日制采取择优录取原则。咨询电话:400-6168-182    010-62526900


试题预览:

试题下载:http://365.beijing518.com/12468.html

]]>
北京东城2025初三二模数学试题及答案 //www.cfjuqp.com/zhongkao/90330.html Thu, 05 Jun 2025 03:18:31 +0000 //www.cfjuqp.com/zhongkao/?p=90330 2025北京各区初三二模已陆续开始,北达教研组整理了北京东城2025初三二模数学试题及答案,分享给大家。


2025北达中考复读全日制,应届生全日制,外地回京全日制采取择优录取原则。咨询电话:400-6168-182    010-62526900


试题预览:

试题下载:http://365.beijing518.com/12468.html

]]>
北京东城2025初三二模语文试题及答案 //www.cfjuqp.com/zhongkao/90326.html Thu, 05 Jun 2025 03:16:33 +0000 //www.cfjuqp.com/zhongkao/?p=90326 2025北京各区初三二模已陆续开始,北达教研组整理了北京东城2025初三二模语文试题及答案,分享给大家。


2025北达中考复读全日制,应届生全日制,外地回京全日制采取择优录取原则。咨询电话:400-6168-182    010-62526900


试题预览:

试题下载:http://365.beijing518.com/12468.html

]]>
2025北京门头沟区初三二模语文试题及答案 //www.cfjuqp.com/zhongkao/90318.html Tue, 03 Jun 2025 07:35:19 +0000 //www.cfjuqp.com/zhongkao/?p=90318 2025北京各区初三二模已陆续开始,北达教研组整理了2025北京门头沟区初三二模语文试题及答案,分享给大家。


2025北达中考复读全日制,应届生全日制,外地回京全日制采取择优录取原则。咨询电话:400-6168-182    010-62526900


试题预览:

试题下载:http://365.beijing518.com/12468.html

]]>
2025北京门头沟区初三二模英语试题及答案 //www.cfjuqp.com/zhongkao/90314.html Tue, 03 Jun 2025 07:33:11 +0000 //www.cfjuqp.com/zhongkao/?p=90314 2025北京各区初三二模已陆续开始,北达教研组整理了2025北京门头沟区初三二模英语试题及答案,分享给大家。


2025北达中考复读全日制,应届生全日制,外地回京全日制采取择优录取原则。咨询电话:400-6168-182    010-62526900


试题预览:

试题下载:http://365.beijing518.com/12468.html

]]>
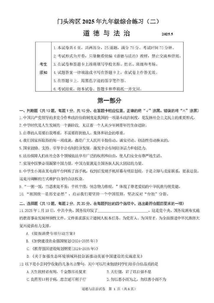
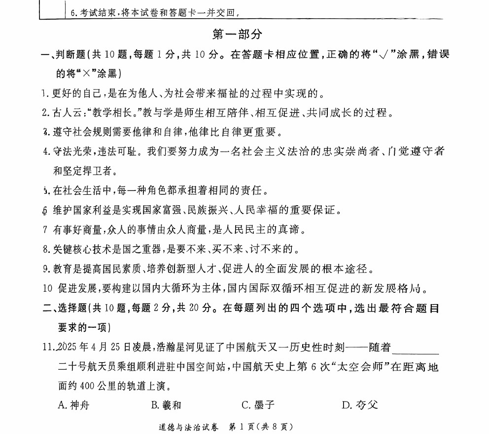
北京门头沟2025初三二模道法试题及答案 //www.cfjuqp.com/zhongkao/90310.html Tue, 03 Jun 2025 07:30:58 +0000 //www.cfjuqp.com/zhongkao/?p=90310 2025北京各区初三二模已陆续开始,北达教研组整理了北京门头沟2025初三二模道法试题及答案,分享给大家。


2025北达中考复读全日制,应届生全日制,外地回京全日制采取择优录取原则。咨询电话:400-6168-182    010-62526900


试题预览:

试题下载:http://365.beijing518.com/12468.html

]]>
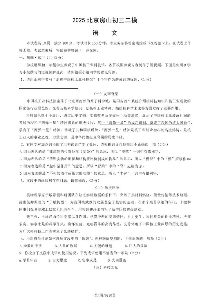
北京房山2025初三二模语文试题及答案 //www.cfjuqp.com/zhongkao/90306.html Tue, 03 Jun 2025 07:28:45 +0000 //www.cfjuqp.com/zhongkao/?p=90306 2025北京各区初三二模已陆续开始,北达教研组整理了北京房山2025初三二模语文试题及答案,分享给大家。


2025北达中考复读全日制,应届生全日制,外地回京全日制采取择优录取原则。咨询电话:400-6168-182    010-62526900


试题预览:

试题下载:http://365.beijing518.com/12468.html

]]>
2025北京房山区初三二模英语试题及答案 //www.cfjuqp.com/zhongkao/90302.html Tue, 03 Jun 2025 07:26:42 +0000 //www.cfjuqp.com/zhongkao/?p=90302 2025北京各区初三二模已陆续开始,北达教研组整理了2025北京房山区初三二模英语试题及答案,分享给大家。


2025北达中考复读全日制,应届生全日制,外地回京全日制采取择优录取原则。咨询电话:400-6168-182    010-62526900


试题预览:

试题下载:http://365.beijing518.com/12468.html

]]>