2025北京各区初三二模已陆续开始,北达教研组整理了北京房山2025初三二模道法试题及答案,分享给大家。
2025北达中考复读全日制,应届生全日制,外地回京全日制采取择优录取原则。咨询电话:400-6168-182 010-62526900
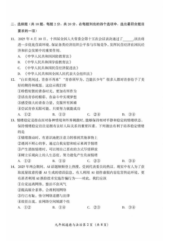
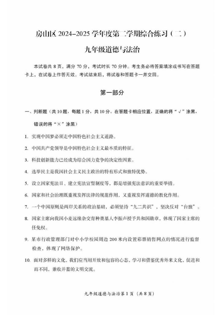
试题预览:

2025北京各区初三二模已陆续开始,北达教研组整理了北京房山2025初三二模道法试题及答案,分享给大家。 2025北达中考复读全日制,应届生全日制,外地回京全日制采取择优录取原则。…
2025北京各区初三二模已陆续开始,北达教研组整理了北京房山2025初三二模道法试题及答案,分享给大家。
2025北达中考复读全日制,应届生全日制,外地回京全日制采取择优录取原则。咨询电话:400-6168-182 010-62526900
试题预览:
