北京北达教育竞技俱乐部2025各校区排数据及报考建议来了,北达教育整理了相关信息,分享给大家。
2025北达中考复读全日制,应届生全日制,外地回京全日制采取择优录取原则。咨询电话:400-6168-182 010-62526900
相关阅读:2025北京各中学校园开放日汇总
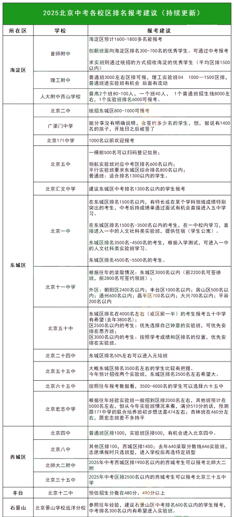
2025北京北达教育竞技俱乐部各校区排数据及报考建议

①以上信息来源于各校中招宣讲,仅为学校提出的报考建议,实际录取情况请以2025年中考为准!
②2025年统招计划缩减,一定程度的影响了录取位次,比如:首师附中今年区排参考是1600-1800,相比去年提高了300左右。
③部分学校设有外区招生计划,录取位次与本区相比有较大偏差,因此外区的考生一定要重点关注自己目标校的区排情况