首页 初一试题 2025北京人大附中初一(下)期中语文试题

2025北京人大附中初一(下)期中语文试题

2025北京各区初一期中考已陆续开始,北达教研组整理了2025北京人大附中初一(下)期中语文试题,分享给大家。 2025北达中考复读全日制,应届生全日制,外地回京全日制采取择优录取…

2025北京各区初一期中考已陆续开始,北达教研组整理了2025北京人大附中初一(下)期中语文试题,分享给大家。


2025北达中考复读全日制,应届生全日制,外地回京全日制采取择优录取原则。咨询电话:400-6168-182    010-62526900


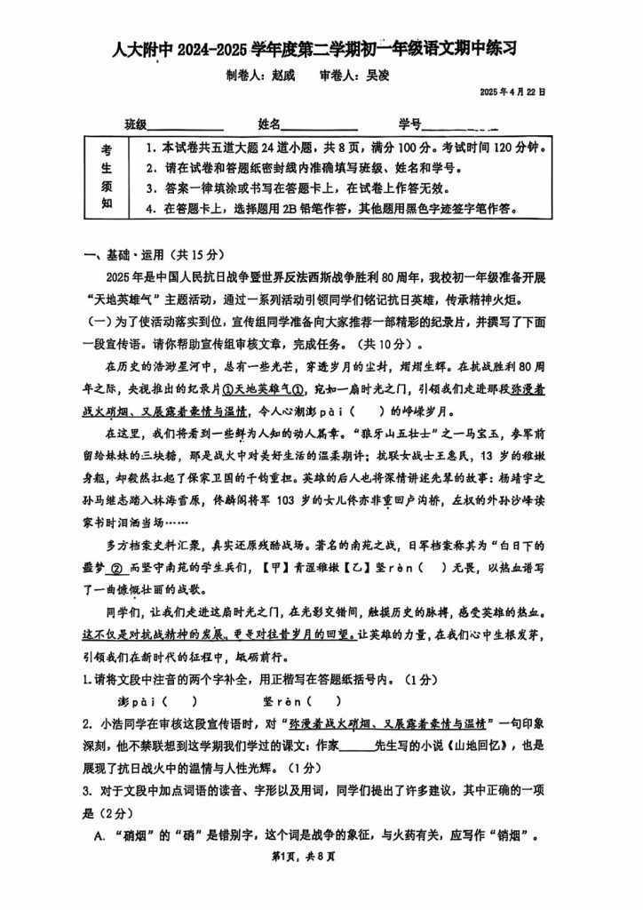
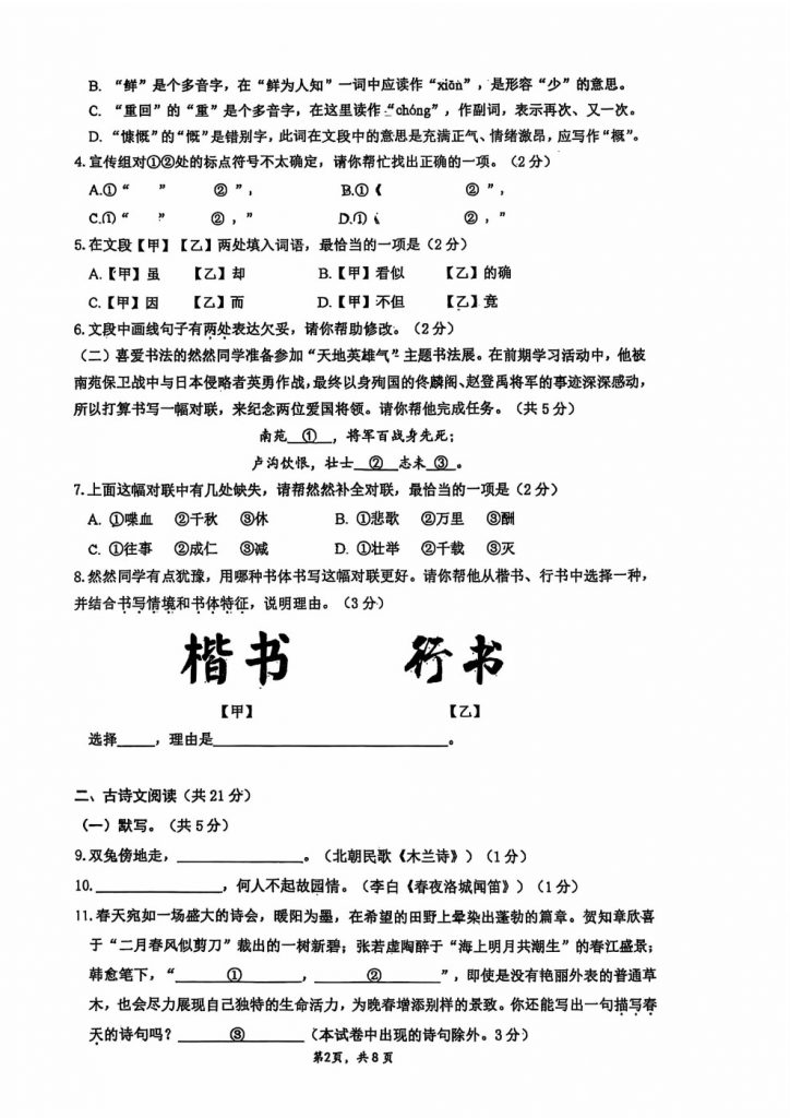
试题预览:


试题下载:http://365.beijing518.com/12052.html

上一篇
下一篇

为您推荐

Baidu
map