首页 初一试题 北师大实验中学2025初一(下)期中道法试题及答案

北师大实验中学2025初一(下)期中道法试题及答案

2025北京各区初一期中考已陆续开始,北达教研组整理了北师大实验中学2025初一(下)期中道法试题及答案,分享给大家。 2025北达中考复读全日制,应届生全日制,外地回京全日制采取…

2025北京各区初一期中考已陆续开始,北达教研组整理了北师大实验中学2025初一(下)期中道法试题及答案,分享给大家。


2025北达中考复读全日制,应届生全日制,外地回京全日制采取择优录取原则。咨询电话:400-6168-182    010-62526900


试题预览:


试题下载:http://365.beijing518.com/12052.html

上一篇
下一篇

为您推荐

Baidu
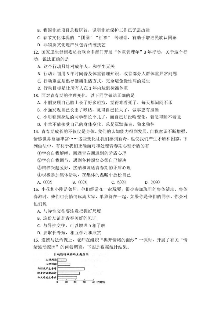
map