2025北京各区初三一模已陆续开始,北达教研组整理了西城区2025初三一模语文试题及答案,分享给大家。快来下载复习吧。
北京北达全日制学校,中高考复读,外地回京中高考 电话咨询:400-6168182 010-62526900
相关推荐:2025年北京初三一模试卷及答案汇总
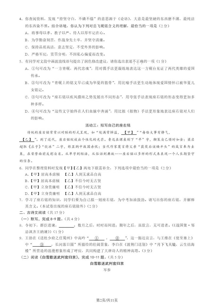
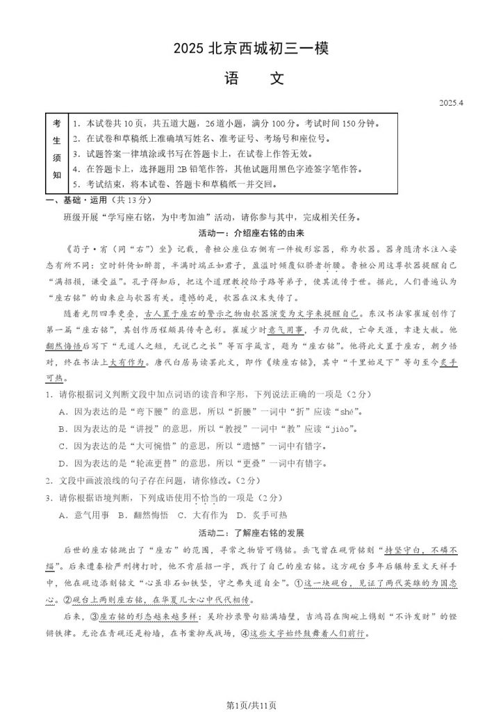
试题预览:

2025北京各区初三一模已陆续开始,北达教研组整理了西城区2025初三一模语文试题及答案,分享给大家。快来下载复习吧。 北京北达全日制学校,中高考复读,外地回京中高考 电话咨询:4…
2025北京各区初三一模已陆续开始,北达教研组整理了西城区2025初三一模语文试题及答案,分享给大家。快来下载复习吧。
北京北达全日制学校,中高考复读,外地回京中高考 电话咨询:400-6168182 010-62526900
相关推荐:2025年北京初三一模试卷及答案汇总
试题预览:
