2025北京高三一模试题及答案相关文章列表 – 北京高考网-北达高考复读学校 - 北京北达教育 //www.cfjuqp.com/gaokao 高考资讯门户网站 Tue, 15 Apr 2025 02:41:42 +0000 zh-Hans hourly 1 https://wordpress.org/?v=6.7.2 //www.cfjuqp.com/gaokao/wp-content/uploads/sites/2/2022/01/cropped-1641955462-2022-01-1219-32x32.png 2025北京高三一模试题及答案相关文章列表 – 北京高考网-北达高考复读学校 - 北京北达教育 //www.cfjuqp.com/gaokao 32 32 2025北京顺义区高三一模政治试题及答案 //www.cfjuqp.com/gaokao/70601.html Tue, 15 Apr 2025 02:41:42 +0000 //www.cfjuqp.com/gaokao/?p=70601 北京2025高三一模正在陆续进行中,为方便大家对答案、下载练习等小编给大家搜集了2025北京顺义区高三一模政治试题及答案,需要的小伙伴赶紧下载练习起来吧:


北京北达全日制学校,中高考复读,外地回京中高考 电话咨询:400-6168182 010-62526900


试题预览:

试题下载:http://365.beijing518.com/11595.html

 

]]>
2025北京平谷区高三一模地理试题及答案 //www.cfjuqp.com/gaokao/70597.html Tue, 15 Apr 2025 02:39:04 +0000 //www.cfjuqp.com/gaokao/?p=70597 北京2025高三一模正在陆续进行中,为方便大家对答案、下载练习等小编给大家搜集了2025北京平谷区高三一模地理试题及答案,需要的小伙伴赶紧下载练习起来吧:


北京北达全日制学校,中高考复读,外地回京中高考 电话咨询:400-6168182 010-62526900


试题预览:

试题下载:http://365.beijing518.com/11595.html

 

]]>
2025北京门头沟区高三一模物理试题及答案 //www.cfjuqp.com/gaokao/70593.html Tue, 15 Apr 2025 02:36:40 +0000 //www.cfjuqp.com/gaokao/?p=70593 北京2025高三一模正在陆续进行中,为方便大家对答案、下载练习等小编给大家搜集了2025北京门头沟区高三一模物理试题及答案,需要的小伙伴赶紧下载练习起来吧:


北京北达全日制学校,中高考复读,外地回京中高考 电话咨询:400-6168182 010-62526900


试题预览:

试题下载:http://365.beijing518.com/11595.html

 

]]>
北京房山区2025高三一模生物试题及答案 //www.cfjuqp.com/gaokao/70589.html Tue, 15 Apr 2025 02:34:27 +0000 //www.cfjuqp.com/gaokao/?p=70589 北京2025高三一模正在陆续进行中,为方便大家对答案、下载练习等小编给大家搜集了北京房山区2025高三一模生物试题及答案,需要的小伙伴赶紧下载练习起来吧:


北京北达全日制学校,中高考复读,外地回京中高考 电话咨询:400-6168182 010-62526900


试题预览:

试题下载:http://365.beijing518.com/11595.html

 

]]>
北京房山区2025高三一模历史试题及答案 //www.cfjuqp.com/gaokao/70585.html Tue, 15 Apr 2025 02:14:26 +0000 //www.cfjuqp.com/gaokao/?p=70585 北京2025高三一模正在陆续进行中,为方便大家对答案、下载练习等小编给大家搜集了北京房山区2025高三一模历史试题及答案,需要的小伙伴赶紧下载练习起来吧:


北京北达全日制学校,中高考复读,外地回京中高考 电话咨询:400-6168182 010-62526900


试题预览:

试题下载:http://365.beijing518.com/11595.html

 

]]>
2025北京东城区高三一模生物试题及答案 //www.cfjuqp.com/gaokao/70550.html Mon, 14 Apr 2025 03:15:59 +0000 //www.cfjuqp.com/gaokao/?p=70550 北京2025高三一模正在陆续进行中,为方便大家对答案、下载练习等小编给大家搜集了2025北京东城区高三一模生物试题及答案,需要的小伙伴赶紧下载练习起来吧:


北达全日制学校,中高考复读,京籍回京中高考
详情咨询:
010-62639045(初中部)
010-62526900(高中部)
400-616-8182(返京)


试题预览:

试题下载:http://365.beijing518.com/11595.html

 

 

]]>
北京东城区2025高三一模地理试题含答案 //www.cfjuqp.com/gaokao/70546.html Mon, 14 Apr 2025 03:12:26 +0000 //www.cfjuqp.com/gaokao/?p=70546 北京2025高三一模正在陆续进行中,为方便大家对答案、下载练习等小编给大家搜集了北京东城区2025高三一模地理试题含答案,需要的小伙伴赶紧下载练习起来吧:


北达全日制学校,中高考复读,京籍回京中高考
详情咨询:
010-62639045(初中部)
010-62526900(高中部)
400-616-8182(返京)


试题预览:

试题下载:http://365.beijing518.com/11595.html

 

 

]]>
北京海淀2025高三一模地理试题含答案 //www.cfjuqp.com/gaokao/70541.html Mon, 14 Apr 2025 02:40:13 +0000 //www.cfjuqp.com/gaokao/?p=70541 北京2025高三一模正在陆续进行中,为方便大家对答案、下载练习等小编给大家搜集了北京海淀区2025高三一模地理试题含答案,需要的小伙伴赶紧下载练习起来吧:


北达全日制学校,中高考复读,京籍回京中高考
详情咨询:
010-62639045(初中部)
010-62526900(高中部)
400-616-8182(返京)


试题预览:

试题下载:http://365.beijing518.com/11595.html

 

 

]]>
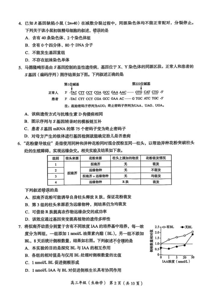
北京海淀2025高三一模生物试题及答案 //www.cfjuqp.com/gaokao/70522.html Sat, 12 Apr 2025 02:15:17 +0000 //www.cfjuqp.com/gaokao/?p=70522 北京2025高三一模正在陆续进行中,为方便大家对答案、下载练习等小编给大家搜集了北京海淀2025高三一模生物试题,需要的小伙伴赶紧下载练习起来吧:


北达全日制学校,中高考复读,京籍回京中高考
详情咨询:
010-62639045(初中部)
010-62526900(高中部)
400-616-8182(返京)


试题预览:

试题下载:http://365.beijing518.com/11595.html

 

 

]]>
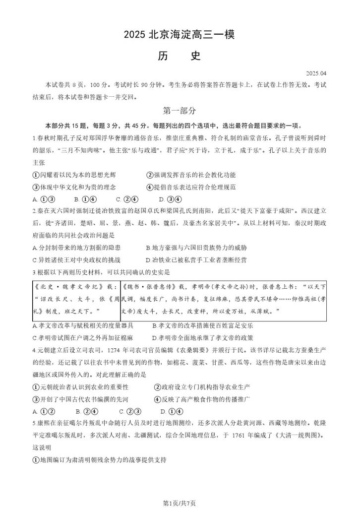
北京海淀区2025高三一模历史试题含答案 //www.cfjuqp.com/gaokao/70518.html Sat, 12 Apr 2025 02:12:38 +0000 //www.cfjuqp.com/gaokao/?p=70518 北京2025高三一模正在陆续进行中,为方便大家对答案、下载练习等小编给大家搜集了北京海淀区2025高三一模历史试题含答案,需要的小伙伴赶紧下载练习起来吧:


北达全日制学校,中高考复读,京籍回京中高考
详情咨询:
010-62639045(初中部)
010-62526900(高中部)
400-616-8182(返京)


试题预览:

试题下载:http://365.beijing518.com/11595.html

 

 

]]>