首页 高一资料 2025北京大兴高一(下)期末政治试题

2025北京大兴高一(下)期末政治试题

2025年北京各区高一(下)期末考已陆续开始进行,北达教研组整理了2025北京大兴高一(下)期末政治试题,分享给大家。 2025北达高考复读全日制,应届生全日制,外地回京全日制采取…

2025年北京各区高一(下)期末考已陆续开始进行,北达教研组整理了2025北京大兴高一(下)期末政治试题,分享给大家。


2025北达高考复读全日制,应届生全日制,外地回京全日制采取择优录取原则。咨询电话:400-6168-182    010-62526900


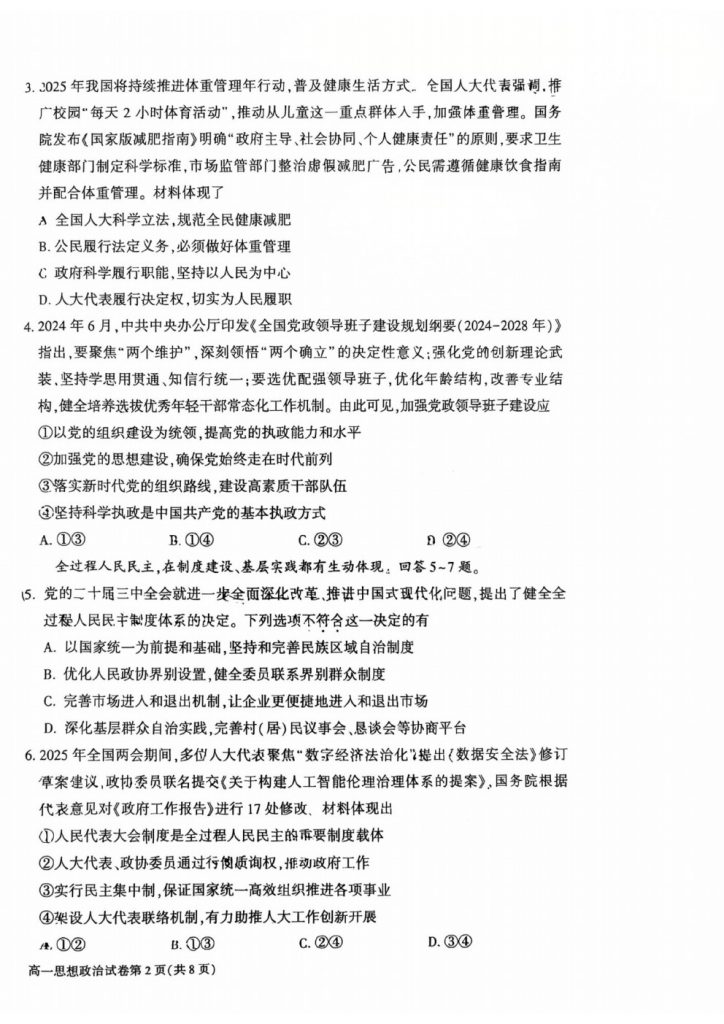
试题目录:

试题下载:http://365.beijing518.com/12953.html

上一篇
下一篇

为您推荐

Baidu
map