北京2025高三二模正在陆续进行中,为方便大家对答案、下载练习等,小编给大家搜集了2025朝阳高三二模历史试题及答案,需要的小伙伴赶紧下载练习起来吧:
北京北达全日制学校,中高考复读,外地回京中高考 电话咨询:400-6168182 010-62526900
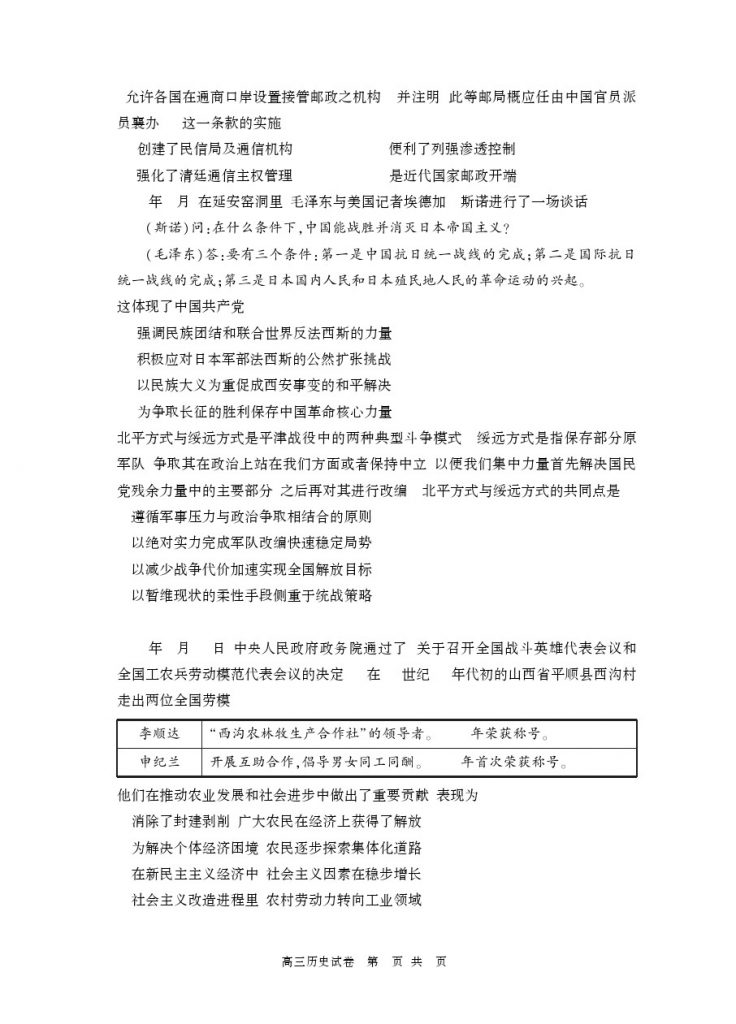
试题预览:

试题下载:http://365.beijing518.com/12271.html

北京2025高三二模正在陆续进行中,为方便大家对答案、下载练习等,小编给大家搜集了2025朝阳高三二模历史试题及答案,需要的小伙伴赶紧下载练习起来吧: 北京北达全日制学校,中高考复…
北京2025高三二模正在陆续进行中,为方便大家对答案、下载练习等,小编给大家搜集了2025朝阳高三二模历史试题及答案,需要的小伙伴赶紧下载练习起来吧:
北京北达全日制学校,中高考复读,外地回京中高考 电话咨询:400-6168182 010-62526900
试题预览:

试题下载:http://365.beijing518.com/12271.html
