首页 高三资料 2025北京顺义区高三一模政治试题及答案

2025北京顺义区高三一模政治试题及答案

北京2025高三一模正在陆续进行中,为方便大家对答案、下载练习等小编给大家搜集了2025北京顺义区高三一模政治试题及答案,需要的小伙伴赶紧下载练习起来吧: 北京北达全日制学校,中高…

北京2025高三一模正在陆续进行中,为方便大家对答案、下载练习等小编给大家搜集了2025北京顺义区高三一模政治试题及答案,需要的小伙伴赶紧下载练习起来吧:


北京北达全日制学校,中高考复读,外地回京中高考 电话咨询:400-6168182 010-62526900


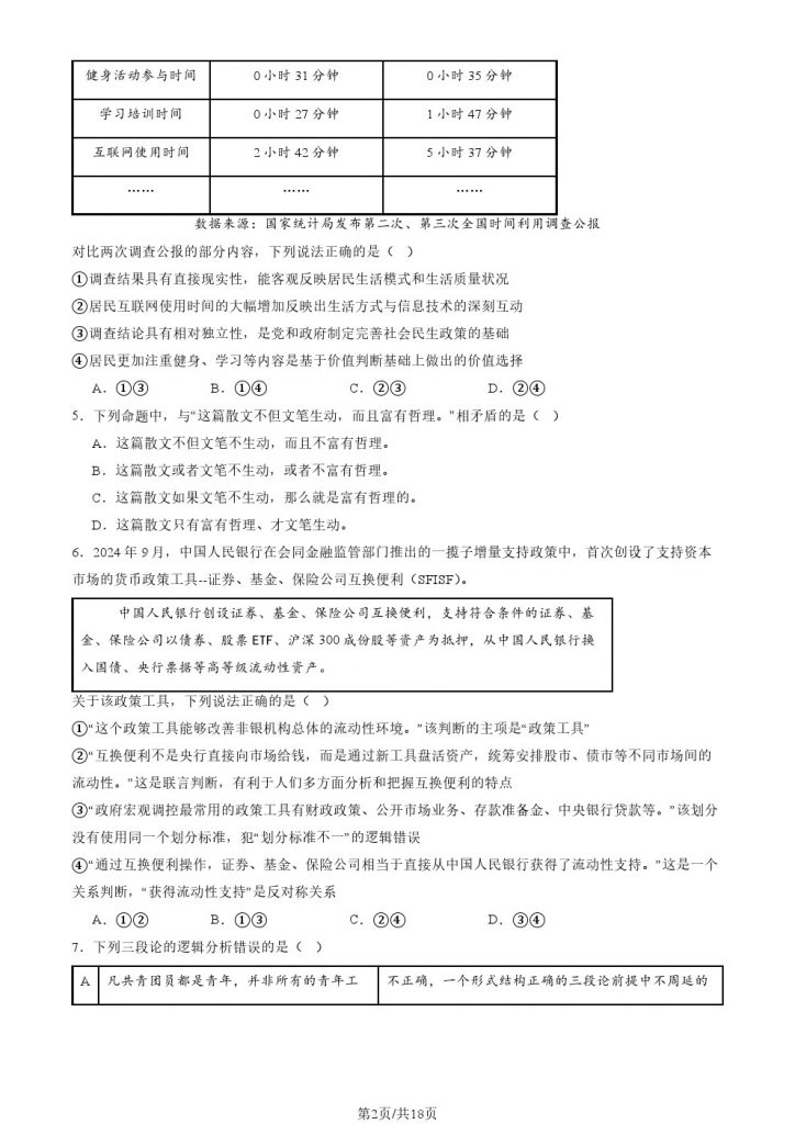
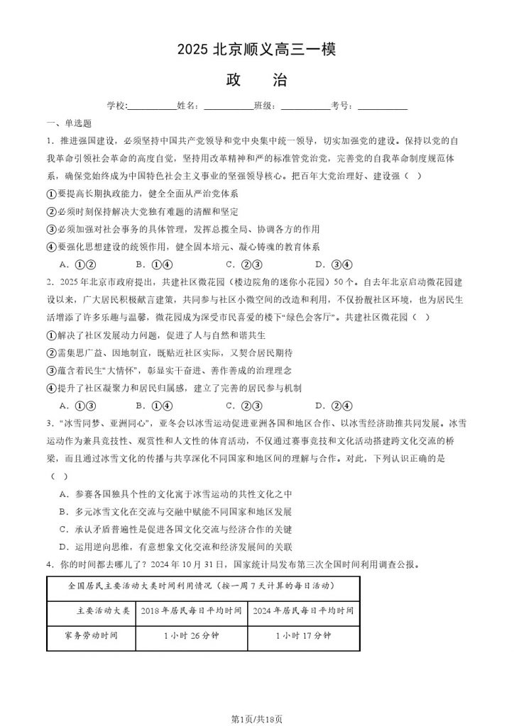
试题预览:

试题下载:http://365.beijing518.com/11595.html

 

上一篇
下一篇

为您推荐

Baidu
map